Wie ist Ihre Situation?





Technisches Hintergrundwissen

Entscheidungs­vorbereitung

Troubleshooting

Sith Lords

Who you gonna call:
Ghostbusters, Winston Wolf, Sherlock Holmes,
Tom Hagen or ...?

Tom ist verschwiegen, Sherlock ist nicht angestellt, Winston löst Probleme und die Ghostbusters arbeiten ganz unkonventionell.


Dr. Roland Spiehl


Past glories are future graves ...

Who is gonna pick up the phone?

0176 68760779

Who is gonna answer your mail?

roland@spiehl.ai











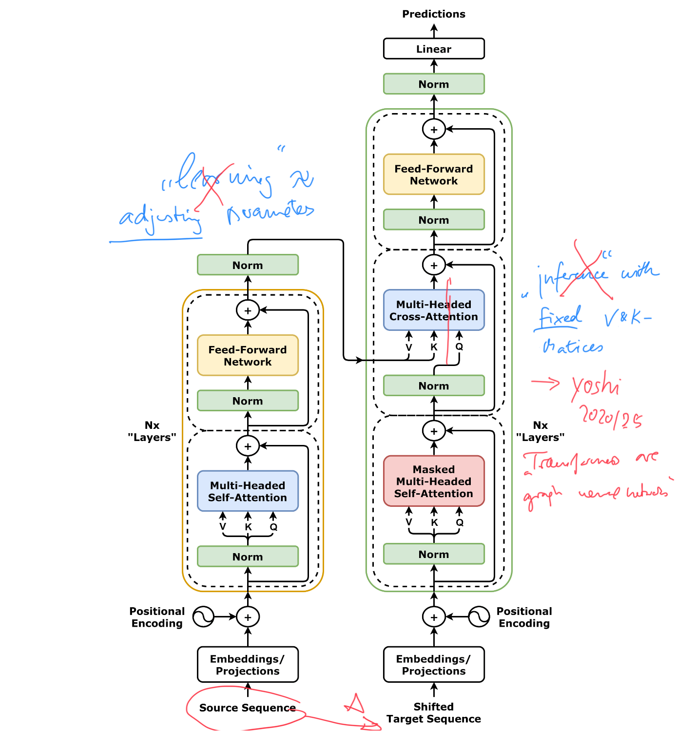
Transformer Architecture

"Attention Is All You Need"
(31. NIPS 2017)

Die meisten Dinge sind noch nicht getan

Wo wollen wir hin: Ziel
Wie kommen wir dahin: Strategie
Was könnte hindern: Risiko